Упр.598 ГДЗ Никольский Потапов 9 класс (Алгебра)

Решение #1

Изображение 598.	Доказываем. Для всех а, при каждом из которых правая и левая части равенства имеют смысл, докажите справедливость равенства:а) 1+ tg^2а=1/cos^2а б) 1+...

Решение #2

Изображение 598.	Доказываем. Для всех а, при каждом из которых правая и левая части равенства имеют смысл, докажите справедливость равенства:а) 1+ tg^2а=1/cos^2а б) 1+...

Рассмотрим вариант решения задания из учебника Никольский, Потапов 9 класс, Просвещение:
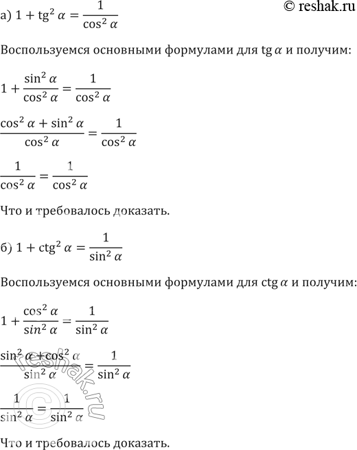
598. Доказываем. Для всех а, при каждом из которых правая и левая части равенства имеют смысл, докажите справедливость равенства:
а) 1+ tg^2а=1/cos^2а
б) 1+ ctg^2а=1/sin^2а
*Цитирирование задания со ссылкой на учебник производится исключительно в учебных целях для лучшего понимания разбора решения задания.
*размещая тексты в комментариях ниже, вы автоматически соглашаетесь с пользовательским соглашением