Упр.124 ГДЗ Никольский Потапов 9 класс (Алгебра)

Решение #1

Изображение 124. а) y= 4/v(x^2 )   б) y=(-x)/v(x^2-1)   в) y=(8x-7)/v(x^2+4)    г) y=(x^2-4x)/v(x^2-1)   д) y=9x/v(x^2+3)   е) y=(-12)/v(x^2-14x+4)   ж)...
Дополнительное изображение
Дополнительное изображение

Решение #2

Изображение 124. а) y= 4/v(x^2 )   б) y=(-x)/v(x^2-1)   в) y=(8x-7)/v(x^2+4)    г) y=(x^2-4x)/v(x^2-1)   д) y=9x/v(x^2+3)   е) y=(-12)/v(x^2-14x+4)   ж)...
Дополнительное изображение
Дополнительное изображение

Рассмотрим вариант решения задания из учебника Никольский, Потапов 9 класс, Просвещение:
124.
а) y= 4/v(x^2 )
б) y=(-x)/v(x^2-1)
в) y=(8x-7)/v(x^2+4)
г) y=(x^2-4x)/v(x^2-1)
д) y=9x/v(x^2+3)
е) y=(-12)/v(x^2-14x+4)
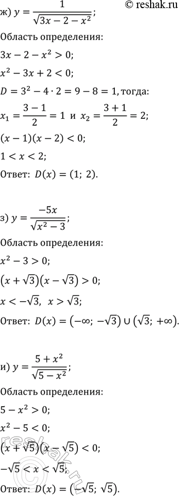
ж) y=(-1)/v(3x-2-x^2 )
з) y=(-5x)/v(x^2-3)
и) y=(5+x^2)/v(5-x^2 )
*Цитирирование задания со ссылкой на учебник производится исключительно в учебных целях для лучшего понимания разбора решения задания.
*размещая тексты в комментариях ниже, вы автоматически соглашаетесь с пользовательским соглашением